名古屋市国際交流活動助成
市民レベルの国際交流活動を推進し、国際交流団体の育成を図るため、交流団体が行う事業に対して、その経費の一部を助成します。
名古屋市国際交流活動助成の概要
市民レベルの団体が実施する国際交流・多文化共生推進活動の経費の一部を助成します。
(令和7年度の募集は終了いたしました)
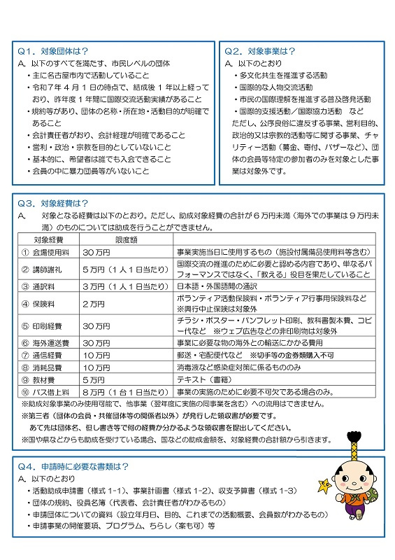
助成の対象団体
助成対象となる団体は、以下のすべてを満たす、市民レベルの団体です。
- 主に名古屋市内で活動していること
- 事業の実施年度の4月1日時点で、結成後1年以上経っており、昨年度1年間に国際交流活動実績があること
- 規約等があり、団体の名称・所在地・活動目的が明確であること
- 会計責任者がおり、会計経理が明確であること
- 営利・政治・宗教を目的としていないこと
- 基本的に、希望者は誰でも入会できること
- 会員の中に暴力団員等がいないこと
助成の対象となる事業
対象団体の実施する、国際交流を推進する活動
例
- 日本人と外国人が交流する活動
- 外国の文化やスポーツなどを紹介するイベントや講座
- 日本語教室など多文化共生を推進する活動
- 国際的な支援活動
ただし、公序良俗に反する事業、営利目的、政治・宗教的活動に関する事業、チャリティー活動(募金、寄付、バザーなど)、団体の会員等特定の参加者のみを対象とした事業、名古屋市の公の施設を会場として使用料などの減免を受けている事業については、助成を受けることはできません。
助成金額
最大助成金額は15万円です。
(姉妹友好都市及びパートナー都市(パートナー締結分野)関連事業は上限20万円)
国内で実施する事業
助成対象経費の合計額の2分の1
海外で実施する事業
助成対象経費の合計額の3分の1
助成対象経費
- 会場使用料(30万円まで)
- 外部講師謝礼(1人1日あたり5万円まで)
- 通訳料(1人1日あたり3万円まで)
- 保険料(2万円まで)
- 印刷経費(30万円まで)
- 海外運送費(30万円まで)
- 通信経費(10万円まで)
- 消耗品費(10万円まで)
- 教材費(5万円まで)
- バス借上料(1台1日あたり8万円まで)
助成対象経費の合計が6万円未満(海外で実施する事業については9万円未満)の場合は、助成することができません。
対象経費についてのよくあるお問い合わせ
申請について
申請期間
令和7年度の申請期間は、令和7年4月1日(火曜日)から4月30日(水曜日)必着です。(令和7年度の募集は終了いたしました)
申請方法
国際交流課に電子メール、郵送もしくは直接お持ちください。
ファクスでの申請は受け付けません。
申請の必要書類
申請に必要な書類は以下のとおりです。
- 活動助成申請書・事業計画書・収支予算書(下の「申請書類(ダウンロード)」からダウンロードしてください。国際交流課でも配布しています。
- 団体の規約・定款など
- 団体の役員名簿(代表者・会計責任者がわかるもの)
- 団体についての資料(設立年月日・設立目的・活動実績・会員数が分かるもの)
- 昨年度の団体の活動実績
- 申請事業の開催要項・プログラム・チラシ等
申請から助成金を受け取るまでの流れ
- 助成希望団体は、申請書・事業報告書・収支予算書を入手してください(下の「申請書類(ダウンロード)」からダウンロードもしくは国際交流課に問い合わせをしてください)。
- 助成希望団体は、必要書類をそろえて申請(電子メール、郵送もしくは持参)してください。
- 名古屋市が審査会を開催し、申請団体・助成対象事業の審査を行います。
- 名古屋市から助成の交付の有無、助成金額について決定通知書を送付します。
- 助成団体は、助成対象事業を実施してください。助成対象事業の実施時期によっては決定通知書の送付が助成対象事業の実施より後になります。
- 助成団体は、事業実施後、30日以内に事業報告書等必要書類を国際交流課に提出(電子メール、郵送もしくは持参)してください。
- 名古屋市が書類を確認し、助成金額の確定通知書を送付します。
- 助成団体は、助成金を入金する銀行口座を記載した助成金請求書を提出してください。
- 名古屋市が助成金を支給します。
(国際交流活動助成は、当該年度の予算の成立を前提としています)
申請書類(ダウンロード)
申請書類(申請書・事業計画書・収支予算書など)
-
国際交流活動助成申請書(様式1-1) (Word 17.0 KB)
-
事業計画書・収支予算書(様式1-2・1-3) (Excel 38.0 KB)
-
活動助成取下書(様式2) (Word 13.0 KB)
-
変更申請書(様式3) (Word 13.0 KB)
-
事業報告・収支計算書(様式4-1,4-2)(記載例あり) (Excel 38.5 KB)
-
活動助成請求書(様式4-3) (Word 27.0 KB)
-
領収書について (PDF 771.8 KB)
チラシ(印刷用)
-
活動助成チラシ(A4裏表) (PDF 405.9 KB)
印刷用としてご活用ください。


要綱・基準
-
名古屋市国際交流活動助成要綱 (PDF 174.6 KB)
要綱です。申請前にお読みください。 -
名古屋市国際交流活動助成基準 (PDF 119.0 KB)
基準です。ご確認ください。
令和7年度助成金交付団体・事業
団体名・事業名
- 26の会「ほしがおか日本語教室」
- 758ベトナムネット「チュンタムみなみ日本語教室」
- あいち日本語の会「日本語ボランティア教室」
- いろは日本語の会「いろは日本語の会」
- ことばの会「外国人生活者のための日本語支援(日本語教室)」
- 東別院日本語教室「日本語教室」
- 一般社団法人水蓮舞踊芸術学校「第4回日中青少年舞踊芸術文化祭 2025」
- 名古屋シティライオンズクラブ「第11回「オリンピックへのかけはし」」
- 西アフリカ学校プロジェクト「まるっと西アフリカ♪vo.5」
- みどり多文化共生ボラネット「第18回 みどり多文化交流会」
- ワールドフェスティバルin愛知「第四回ワールドフェスティバルin愛知」
- 国際子ども会「ハラールベジタリアン、防災一鍋クッキング体験」
- 子どもと女性のイスラームの会「留学生と作る、「ハラール」鶏白湯ラーメン」
- 日台交流サロン「春の台湾文化祭 2025」
- 学校法人竹川学園富士文化幼稚園「日韓交流正常化60周年 tradition and contemporary 伝統と現代-未来へ紡ぐ-」
PDFファイルをご覧いただくには、「Adobe(R) Reader(R)」が必要です。お持ちでない方はアドビシステムズ社のサイト(新しいウィンドウ)からダウンロード(無料)してください。
このページに関するお問い合わせ
観光文化交流局 観光交流部 国際交流課 推進担当
電話番号:052-972-3062 ファクス番号:052-972-4201
Eメール:a3061@kankobunkakoryu.city.nagoya.lg.jp
観光文化交流局 観光交流部 国際交流課 推進担当へのお問い合わせ